ads/auto.txt

Dietary Methionine Influences Therapy In Mouse

Dietary Methionine Influences Therapy In Mouse Cancer Models And Alters Human Metabolism Request Pdf

Dietary Methionine Influences Therapy In Mouse Cancer Models And Alters Human Metabolism Request Pdf

Dietary Methionine Influences Therapy In Mouse Cancer Models And Alters Human Metabolism Nature

Dietary Methionine Influences Therapy In Mouse Cancer Models And Alters Human Metabolism Nature

Dietary Methionine Supplementation Exacerbates Gastrointestinal Toxicity In A Mouse Model Of Abdominal Irradiation International Journal Of Radiation Oncology Biology Physics

Dietary Methionine Supplementation Exacerbates Gastrointestinal Toxicity In A Mouse Model Of Abdominal Irradiation International Journal Of Radiation Oncology Biology Physics

Dietary Methionine Restriction Targets One Carbon Metabolism In Humans And Produces Broad Therapeutic Responses In Cancer Biorxiv

Dietary Methionine Restriction Targets One Carbon Metabolism In Humans And Produces Broad Therapeutic Responses In Cancer Biorxiv

Dietary Methionine In T Cell Biology And Autoimmune Disease Sciencedirect

Dietary Methionine In T Cell Biology And Autoimmune Disease Sciencedirect

Dietary Modifications For Enhanced Cancer Therapy Nature X Mol

Dietary Modifications For Enhanced Cancer Therapy Nature X Mol

Dietary Modifications For Enhanced Cancer Therapy Nature X Mol

Au sanderson sydney m.

Dietary methionine influences therapy in mouse. Gao x sanderson sm dai z reid ma cooper de lu m et al. Cas pubmed pubmed central article google scholar. Gao x sanderson sm dai z reid ma cooper de lu m et al. Dietary methionine influences therapy in mouse cancer models and alters human metabolism.

Nevertheless it is established that targeting metabolic pathways with pharmacological agents or. Although cancer has a substantial metabolic component 1 the principles that define whether nutrition may be used to influence outcomes of cancer are unclear 2. By contrast whether specific dietary interventions can influence the metabolic pathways that are targeted in standard cancer therapies is not known. In two patient derived xenograft models of colorectal cancer and a mouse model of autochthonous soft tissue sarcoma dietary restriction of methionine influences the outcome of cancer and.

A recent study by guo et al. Dietary methionine influences therapy in mouse cancer models and alters human metabolism. Request pdf dietary methionine influences therapy in mouse cancer models and alters human metabolism nutrition exerts considerable effects on health and dietary interventions are commonly. T1 dietary methionine influences therapy in mouse cancer models and alters human metabolism.

Pubmed abstract crossref full text google scholar. Nutrition exerts considerable effects on health and dietary interventions are commonly used to treat diseases of metabolic aetiology. The authors also conducted a proof of principle study in humans which showed that a reduction in dietary methionine had a similar metabolic effect as that seen in mice. Pdf on jul 1 2020 muhammad abbas abid and others published commentary.

And in a mouse model of autochthonous soft tissue sarcoma driven by a g12d mutation in kras. Whether specific dietary interventions can influence the metabolic pathways that are targeted in standard cancer therapies is not known. Here we show that dietary restriction of the essential amino acid methionine the reduction of which has anti ageing and anti obesogenic properties influences cancer outcome through controlled and. Au gao xia.

Dietary Methionine Influences Therapy In Mouse Cancer Models And Alters Human Metabolism Nature Index

Dietary Methionine Influences Therapy In Mouse Cancer Models And Alters Human Metabolism Nature Index

Nutrients Special Issue Metabolomics In Nutrition And Human Health

Nutrients Special Issue Metabolomics In Nutrition And Human Health

Methionine Metabolism And Methyltransferases In The Regulation Of Aging And Lifespan Extension Across Species Parkhitko 2019 Aging Cell Wiley Online Library

Methionine Metabolism And Methyltransferases In The Regulation Of Aging And Lifespan Extension Across Species Parkhitko 2019 Aging Cell Wiley Online Library

Antioxidants Free Full Text Mitochondrial Dna And Neurodegeneration Any Role For Dietary Antioxidants Html

Antioxidants Free Full Text Mitochondrial Dna And Neurodegeneration Any Role For Dietary Antioxidants Html

Rd51mydmkmjo6m

Rd51mydmkmjo6m

Pin On Hcg Diet

Pin On Hcg Diet

Nutrients Free Full Text Mice Lacking The Intestinal And Renal Neutral Amino Acid Transporter Slc6a19 Demonstrate The Relationship Between Dietary Protein Intake And Amino Acid Malabsorption Html

Nutrients Free Full Text Mice Lacking The Intestinal And Renal Neutral Amino Acid Transporter Slc6a19 Demonstrate The Relationship Between Dietary Protein Intake And Amino Acid Malabsorption Html

Nutrients Free Full Text All You Can Feed Some Comments On Production Of Mouse Diets Used In Biomedical Research With Special Emphasis On Non Alcoholic Fatty Liver Disease Research Html

Nutrients Free Full Text All You Can Feed Some Comments On Production Of Mouse Diets Used In Biomedical Research With Special Emphasis On Non Alcoholic Fatty Liver Disease Research Html

Pin On Auto Immune

Pin On Auto Immune

Differences In Metabolic And Liver Pathobiology Induced By Two Dietary Mouse Models Of Nonalcoholic Fatty Liver Disease American Journal Of Physiology Endocrinology And Metabolism

Differences In Metabolic And Liver Pathobiology Induced By Two Dietary Mouse Models Of Nonalcoholic Fatty Liver Disease American Journal Of Physiology Endocrinology And Metabolism

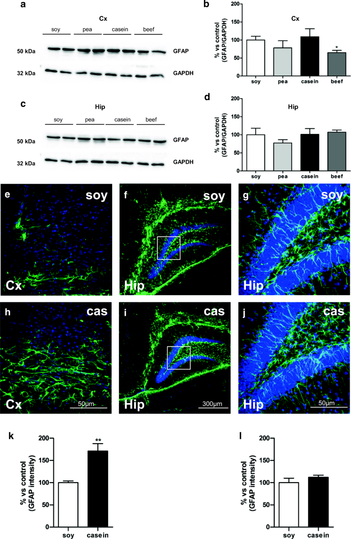
Dietary Protein Source Influences Brain Inflammation And Memory In A Male Senescence Accelerated Mouse Model Of Dementia Springerlink

Dietary Protein Source Influences Brain Inflammation And Memory In A Male Senescence Accelerated Mouse Model Of Dementia Springerlink

Nutrients Free Full Text Diet Induced Low Grade Metabolic Acidosis And Clinical Outcomes A Review Html

Nutrients Free Full Text Diet Induced Low Grade Metabolic Acidosis And Clinical Outcomes A Review Html

Targeting Extracellular Nutrient Dependencies Of Cancer Cells Sciencedirect

Targeting Extracellular Nutrient Dependencies Of Cancer Cells Sciencedirect

Fgf21 Is Required For Effects Of Low Protein Diet On Hepatic Metabolism Download Scientific Diagram

Fgf21 Is Required For Effects Of Low Protein Diet On Hepatic Metabolism Download Scientific Diagram

Source : pinterest.com